|
|
|
We have our own state-of-the art
manufacturing unit located at Ludhiana, Punjab. We use
the latest technology and we keep upgrading the skill
sets of our employees so as to keep them up to date with
the latest technologies in use.
The right combination of
sophisticated technology and dedicated employees has
helped us a lot of appreciation all over the world. We
have even developed a web based interface to deal
directly with both our domestic and international
customers. This will not only improve our efficiency but
also increase our goodwill in the market.
|
|
 |
|
|
|
  |
|
|
|
|
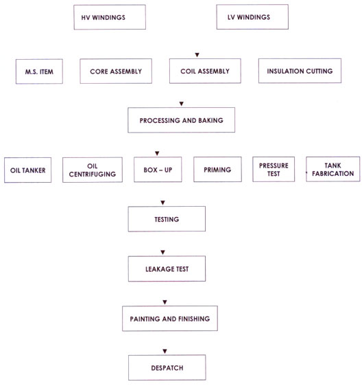
Process Flow Chart
|
|
 |